研究方向一:渔业生态系统监测体系设计、评价及优化
调查采样对于获取高质量的渔业资源评估与管理、生态学研究数据至关重要。本方向利用计算机模拟,评价不同调查设计表现,优化多目标渔业资源调查设计,构建和完善渔业生态系统监测技术体系,实现调查采样的低成本与高效率。
1.1 基于水深、底质等海域环境因子特征,进行了海州湾渔业资源分层随机调查设计,为获取高质量调查数据奠定了基础。

1.2 针对多目标鱼种渔业资源调查设计,开展了渔业资源调查设计评估与优化,为完善近海渔业资源监测体系提供了理论支撑。

1.3 针对渔业生物学和生态学指标等监测目标,开展了不同调查设计的影响,为构建渔业生态系统监测技术体系提供了理论支撑。

研究方向二:渔业生物学与栖息地适宜性解析、海洋保护区选划
2.1 研究了重要经济鱼种的繁殖、洄游等关键生活史特征,为资源的养护和管理提供科学依据。

2.2 构建了重要渔业生物不同生活史阶段的栖息地模型,为重要渔业生物栖息地的保护和增殖放流提供科学依据。

2.3 构建并应用了海洋保护区动态选划与评估工具,分析多重压力影响下的海洋保护区稳健性,为气候变化下的海洋保护区的科学选划及适应性管理提供技术支撑。

研究方向三:渔业种群动力学和生态系统结构与功能评估
3.1 聚焦我国渔业普遍存在的数据有限问题,系统性地识别并归纳了不同数据条件下适用的资源评估方法和捕捞控制规则,明确了不同类型数据的相对价值及适宜的估算方式。在资源补充动态、种群状态、管理精度等多种不确定因素下,探究了数据有限方法的可靠性。

3.2 多物种质量谱模型(Multispecies Size-spectrum Model, MIZER) 反映渔业对群落的影响,提出了参数化关键生物过程的系统框架,以增强模型可信度并指导未来数据收集。

3.3 构建了海州湾食物网,分析了生态系统营养结构特征,量化了食物网能量流动过程,为后续开展海州湾食物网营养动力学研究提供基础依据。

研究方向四:渔业管理与养护策略及生态风险评估
4.1 以MSE为研究工具,解决了一系列渔业资源评估和量化管理中的关键问题:数据充足与数据有限评估方法和管理策略的有效性比较,生态、管理等不确定因素导致的管理风险及误差,以及多种管理措施叠加后的管理效果收益及成本权衡。

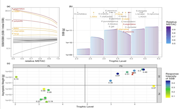
4.2 聚焦种间交互作用,真实反映渔业在群落层面的生态效应。对比目标种和非目标种对多物种TAC和单物种TAC策略的响应,拓展了对TAC管理策略间接影响的理解。量化分析不同物种特征响应强度差异,探究多物种TAC在鱼类群落中的响应机制。

4.3 基于Ecopath生态模型和生态网络分析,选择了合适的生态网络指标来解析海州湾渔业生态系统对厄尔尼诺事件的响应,加强了厄尔尼诺对物种组成和能量流动影响的认识,促进了生态网络指标在基于生态系统渔业管理中的应用。
