2025年10月,原生动物学团队高凤教授课题组在Science Advances(《科学进展》)杂志发表了题为“Soma-derived 30-nt small RNAs are coupled with chromosome breakage and precisely target nontransposon DNA against elimination in Euplotes vannus”(扇形游仆虫中母本体细胞系来源的30 nt小RNA与染色体断裂偶联并精确靶向非转座子DNA序列使其保留在子代体细胞核中)的研究成果。该研究以海洋纤毛虫为模式材料,鉴定了一类在有性生殖时期特异性合成的小RNA,系统阐明了这类小RNA的来源、加工机制及其在维持基因组稳定性中的关键作用,为理解真核生物中小RNA介导的跨代遗传信息传递提供了全新视角。
转座子普遍存在于真核生物基因组中且占比丰富,其在生物多样性的形成与演化过程中发挥了至关重要的作用。但转座子对基因组的完整性与稳定性存在威胁,因此大多数真核生物进化出了小RNA介导的转录及转录后沉默机制来实现转座子的抑制。纤毛虫原生生物作为一类古老但高度特化的单细胞真核生物,采用了一套更为激进的策略:将生殖系基因组和体细胞系基因组“装”进两种不同的细胞核(即生殖核与体细胞核),转座子只保留在转录沉默的生殖核里,而在有性生殖的体细胞核发育过程中直接从体细胞核基因组中删除,即在基因组水平进行抑制。有关该过程的研究对于转座子的起源、调控机制和演化过程的理解具有重要的科学意义,但相关的分子机制依然大量不明。
高凤教授课题组前期与合作者一起,以纤毛虫模式生物—第四双小核草履虫为材料,解析了多梳蛋白抑制复合体PRC2、配子特异性因子GTSF1等关键蛋白偶联小RNA在转座子识别和删除过程中的作用机制(Nucleic Acids Research, 2024; Cell Reports, 2022)。为了更好地了解真核生物转座子调控的分子机制和演化过程,高凤教授带领课题组成员建立了海洋纤毛虫新模式体系——扇形游仆虫(Euplotes vannus)(SCIENCE CHINA Life Sciences, 2025; Molecular Ecology Resources, 2019)。

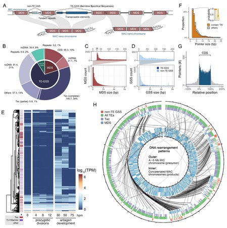
图1. 扇形游仆虫生殖系基因组特征
在本研究中,课题组成员进一步通过PacBio高通量测序技术完成了对该海洋纤毛虫生殖系基因组的高质量测序和组装,发现其中超过80%的序列为转座子等生殖系特异性序列,并且这些片段大多插在基因编码区,因此必须在体细胞核发育过程中被精确删除。
为了进一步探究这些序列被精确删除的分子机制,课题组成员鉴定了一类在有性生殖时期特异性合成的~30-nt 小RNA,研究发现这些小RNA来自母代体细胞核,其前体长链非编码RNA的转录,起始于母代体细胞核染色体末端亚端粒区的一个高度保守的染色体断裂位点(5′-TTGAA-3′)。这些前体被Dicer-like核酸内切酶1(Dcl1)切割成长度约为30 nt的小RNA,形成整个体细胞核基因组的缓存副本。进一步的实验证明,这些成熟的小RNA能够精确靶向并保护发育中子代体细胞核的同源DNA片段,而没有被小RNA保护的转座子等生殖系特异DNA片段则被全部删除,从而实现转座子的抑制和遗传信息的精准跨代传递。该发现进一步揭示了小RNA系统的灵活性——既能适应不同长度的RNA片段,又可兼容基因组杂合位点,这可能有助于物种在进化过程中维持遗传多样性。
利用这一发现,课题组成员首次实现了对游仆类纤毛虫的基因敲除技术。通过显微注射人工合成的小RNA,“欺骗”细胞保留特定序列,从而成功突变了Dcl1的编码区,获得了Dcl1功能缺失型突变体,进一步验证了该蛋白在小RNA产生过程中的功能。最后,结合全时期转录组分析和同源基因鉴定,提出了游仆虫中小RNA介导的DNA精准删除的分子模型。这一研究推进和拓展了人们有关转座子调控的认知,为理解小RNA在跨代遗传信息传递及基因组稳定性维持中的作用提供了新视角。

图2. 30 nt 小RNA在扇形游仆虫DNA精确删除过程中的作用模型
该研究由海洋生物多样性与进化研究所原生动物学团队高凤教授课题组完成。高凤教授为本文通讯作者,博士研究生吕立平、丁毕佳为共同第一作者,博士毕业生付锦玉、德国马普生物研究所Estienne C. Swart博士、瑞士伯尔尼大学 Mariusz Nowacki 教授、Iwona Rzeszutek博士亦对本研究有重要贡献。该工作得到国家自然科学基金、山东省泰山学者青年专家计划、崂山实验室科技创新项目等资助。

高凤教授(前排左三)和本文第一作者吕立平(后排左三)、丁毕佳(前排左一)
原文链接: