近日,原生动物学团队高凤课题组在Science China Life Sciences在线发表了题为“Genes and Proteins Expressed at Different Life Cycle Stages in the Model Protist Euplotes vannus Revealed by Both Transcriptomic and Proteomic Approaches”的研究论文。该研究综合利用转录组和蛋白组数据全面解析了海洋纤毛虫(扇形游仆虫)整个生活史过程的基因和蛋白表达谱,揭示了大量有性生殖相关的新基因,为未来深入研究基因组重排和有性生殖相关的调控机制提供了新资讯。

在浩瀚的生物进化长河中,有性生殖的起源与演化始终是一个引人入胜而又充满挑战的科学谜题,被誉为进化生物学领域的“问题女王”。有性生殖首次出现在单细胞原生生物中,且演化出了复杂和高度多样的有性生殖策略和分子机制,为研究有性生殖的早期起源和演化提供了丰富的材料。其中纤毛虫原生动物迄今已有超过十亿年的演化史,其生活史中既有无性生殖又有有性生殖,并且演化出了特殊的有性生殖形式——接合生殖;而且纤毛虫还具有独特的细胞核二态性(即细胞内同时存在生殖系小核和体细胞系大核)。因此,纤毛虫在有性生殖过程中除了经历有丝分裂、减数分裂、受精、细胞结构重塑之外,还会经历广泛的基因组重排等过程,揭示这些过程中涉及的调控因子和分子机制可以极大地增强我们对有性生殖起源和演化的理解。我们目前对这些机制的理解主要来自模式物种四膜虫(Tetrahymena thermophila)和草履虫(Paramecium tetraurelia)的研究。然而,有性生殖的过程和调控在不同纤毛虫中差异显著,尤其对于高度多样和复杂的海洋类群的研究几乎空白。

图1. 扇形游仆虫的生活史过程和转录组/蛋白组采样阶段
原生动物学研究室30年来一直致力于海洋纤毛虫多样性的研究,被国际同行誉为“全球海洋纤毛虫学的研究中心”。在此基础上,高凤教授带领课题组成员选择其中最为高等特化的海洋游仆类纤毛虫——扇形游仆虫(Euplotes vannus),构建了海洋纤毛虫新模式体系,并基于此模式探讨有性生殖过程相关的分子机制。前期课题组刻画了扇形游仆虫完整的生活史过程,解析了其大核基因组“一个基因一条染色体”的结构特征,并构建了其高质量的大核基因组数据库。
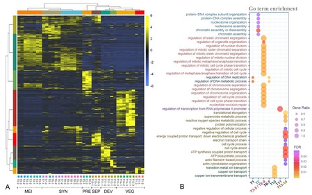
为了揭示参与有性生殖过程的基因和蛋白,本研究通过对扇形游仆虫 14 个生活史阶段的转录组分析,解析出超过 26,000 个在不同阶段特异表达的基因,涉及 DNA 复制、转录、翻译、有丝分裂、减数分裂、细胞核分化、基因组重排等多个重要生物学过程。通过物种间的比较,显示出基因表达高度的物种特异性,暗示了纤毛虫分子层面的高度多样性。通过定量蛋白组学分析确定了300多个在有性生殖和新大核发育过程中发挥功能的重要蛋白,包括 Dicer-like、Hsp90、核糖体相关蛋白、泛素相关蛋白、非同源末端连接蛋白、RNA 聚合酶 II 和转录延伸因子等,参与细胞分裂、基因表达调控等重要过程。
聚焦新大核发育阶段,本研究鉴定到了 4 个 PIWI-like新蛋白,它们在有性生殖期间具有两种不同的表达模式,可能在小RNA 介导的基因组重排过程中发挥关键作用。这一发现不仅丰富了人们对非编码RNA在基因组调控中作用的认识,也为后续开发新的基因编辑工具提供了潜在的方向。此外,在新大核发育阶段还鉴定到大批功能未知且显著上调的基因和蛋白,对这些未知基因和蛋白的深入研究或将更进一步探索基因组重排和有性生殖的奥秘。
高凤教授为该论文的通讯作者,第一作者为课题组博士毕业生蒋瑶翰。该工作得到国家自然科学基金优青项目、山东省自然科学基金杰青项目、崂山实验室科技创新项目等资助。

图2. 扇形游仆虫生活史不同阶段的基因差异表达分析

图3. 不同纤毛虫有性生殖过程中差异表达基因的比较