Po18
首页
实验室概况
实验室简介
研究方向
科研成果
团队成员
战文斌教授
绳秀珍教授
邢婧教授
唐小千教授
迟恒教授
资源平台
研究生培养
在读博士
在读硕士
已毕业学生去向
近三年获奖情况
科研进展
学术活动
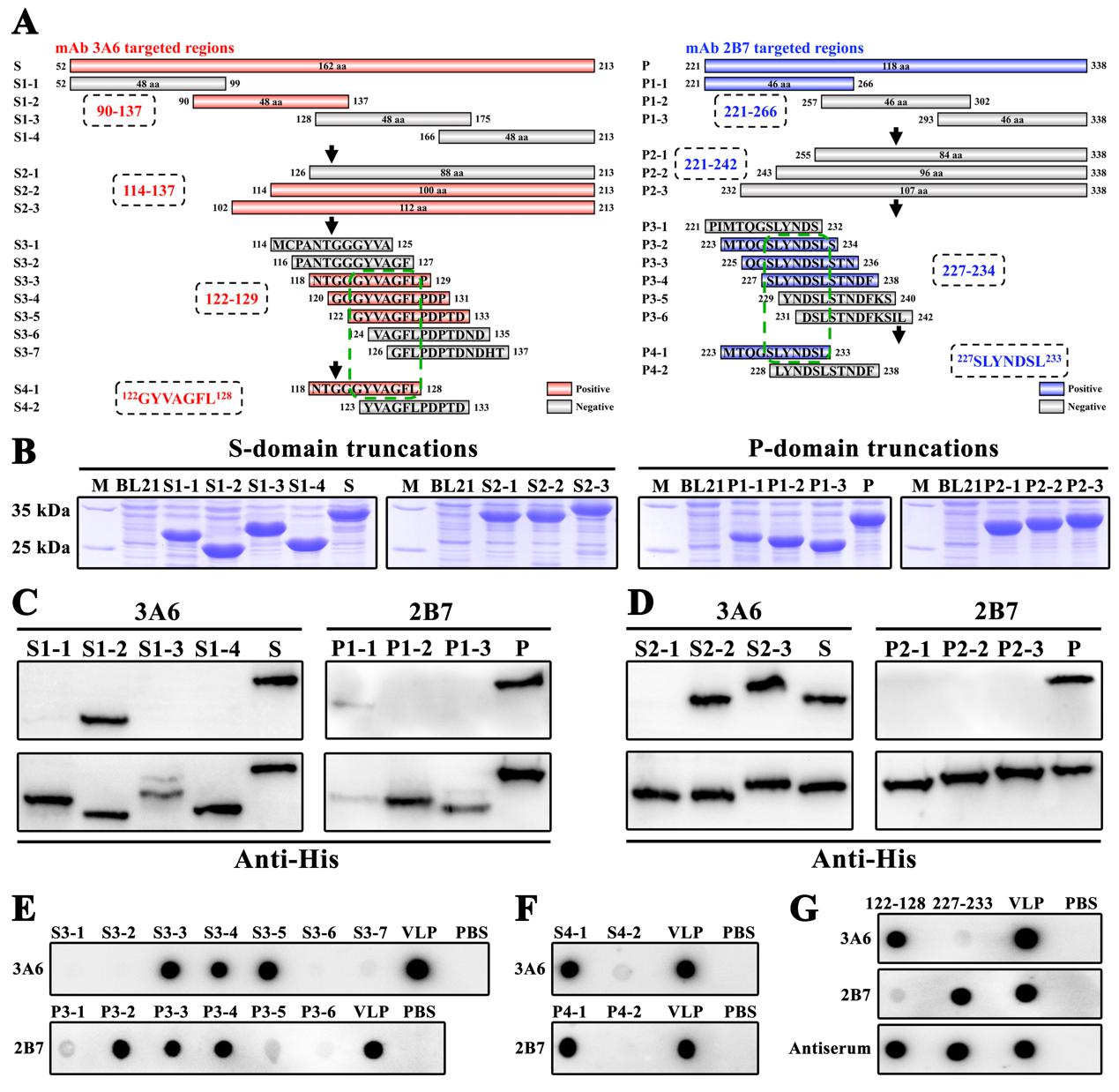
Journal of Virology在线刊发实验室关于石斑鱼神经坏死病毒衣壳蛋白B细胞中和表位的最新成果
发布时间:2023-05-21
浏览次数:
12
图
1 RGNNV CP
中
B
细胞表位的鉴定
图
2 B
细胞表位的生物信息学分析
版权所有 © 中国海洋大学水产动物病害与免疫研究室