水产动物病害与免疫学研究室以牙鲆为研究对象,对抗原、铝佐剂和油佐剂免疫后的早期阶段腹腔内胞外陷阱(ETs)的释放情况进行了观察。此外,通过小动物成像仪,实现活鱼体内ETs的定性和定量分析。成果于2021年03月30日发表在领域著名刊物Frontiers in cellular and Infction Microbiology上(DOI: ,IF=5.293)。
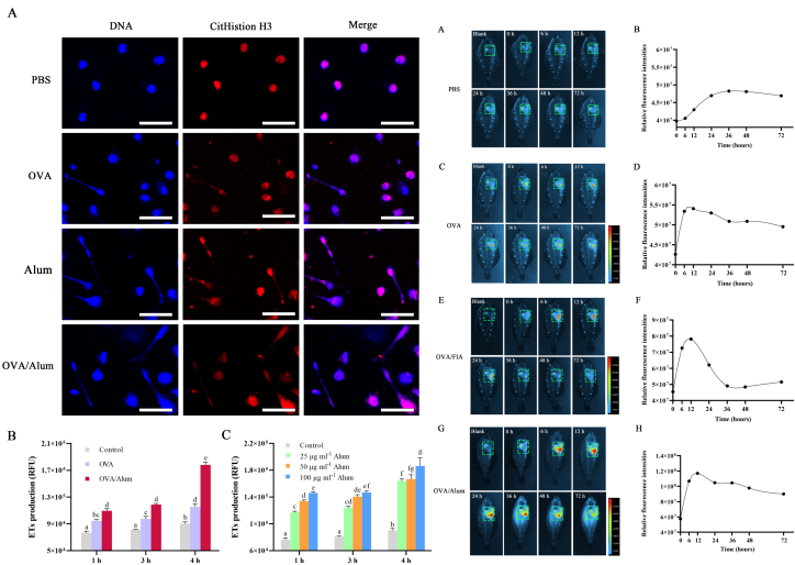
疫苗接种是控制全球水产养殖业的传染性疾病的最有效方法之一。由于抗原本身不足以产生高免疫原性,因此需要佐剂或免疫刺激剂来提高疫苗效力。接种疫苗后,中性粒细胞(Neutrophil)作为最先趋化到感染部位的免疫细胞,在机体抗病原感染过程中起着重要作用。其可以通过释放染色质纤维形成中性粒细胞胞外陷阱(Neutrophil extracellular traps, NETs)俘获入侵的病原微生物并将其限制在侵染位点,最近发现,除中性粒细胞外,肥大细胞、嗜酸性粒细胞和巨噬细胞也可以对病原体或促炎刺激产生类似的细胞外陷阱(Extracellular traps, ETs)。然而在鱼类中,我们对ETs在宿主防御中的总体作用仍然不清楚,以及疫苗在免疫早期ETs的作用机制也未知。我们以牙鲆(Paralichthys olivaceus)为对象,体外通过用模式抗原及佐剂刺激纯化的腹腔细胞,定性定量检测腹腔内ETs的产生量与刺激时间和佐剂剂量的关系,电镜观察产生ETs的细胞类型。我们用活体成像技术检测和跟踪了腹腔注射后体ETs释放量的连续变化,并对体内腹腔细胞释放的ETs进行了定性和定量分析。
该项研究的第一完成人为2020级硕士研究生李倩,通讯作者为迟恒教授。
