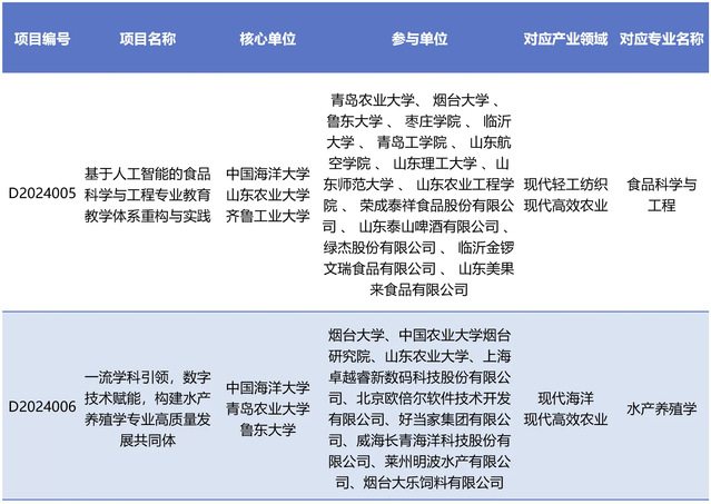
近日,山东省教育厅公布了2024年人工智能赋能重点领域教学改革项目(简称“111计划”)立项名单,中国海洋大学水产学院麦康森院士牵头申报的“一流学科引领,数字技术赋能,构建水产养殖学专业高质量发展共同体”成功获批。此次全省共立项16个项目,中国海洋大学作为核心单位共获批2项,水产学院项目位列其中,标志着学院在人工智能与水产学科交叉融合领域取得重大突破。

山东省“111计划”是落实国家教育数字化战略,推动教育链、产业链、创新链和人才链深度融合发展的重要举措,旨在通过人工智能深度赋能教育教学,建设本科专业高质量发展共同体,更好服务黄河流域生态保护和高质量发展、绿色低碳高质量发展先行区建设等国家重大战略、重大任务和经济社会发展需求,为山东经济社会发展和产业转型升级提供有力支撑。
水产学院深入贯彻落实习近平总书记重要回信精神,充分发挥一流学科和一流专业的引领作用,积极推动人工智能技术与高等教育的融合发展。此次获批的人工智能赋能重点领域教学改革项目,以中国海洋大学、青岛农业大学、鲁东大学三所省内水产养殖学国家一流本科专业建设点为核心,联合其他9家参与单位,依托学校水产学科的深厚积淀,聚焦人工智能技术与水产养殖学专业的深度融合,打造“教学-科研-产业”全链条的协同创新平台,建设水产养殖学专业高质量发展共同体,推动以人工智能为核心的数字技术在水产养殖学专业教育教学过程的创新应用。
下一步,学院将高质量落实山东省“111计划”建设任务,依托水产养殖学专业共同体以及全国新农科水产教育联盟成员单位优质的教学、科研、产业资源,建设一批核心课程,开发一批核心教材,建设一批高水平核心师资团队、核心实践项目,优化人才培养模式,加强优质资源共建共享,不断拓宽人才培养路径,提高人才培养质量,打造新农科水产人才培养的先锋与高地,为教育强国、海洋强国建设做出更大贡献。
(通讯员:刘斌)

